对于梦幻西游攻系青鸾技能的问题,我有一些了解和研究,也可以向您推荐一些专业资料和研究成果。希望这对您有所帮助。

梦幻西游苍鸾怒击兽决什么效果?
1、梦幻西游中的技能“苍鸾怒击”被称为“林中鸟”的原因主要有以下几点:技能图标形象:苍鸾怒击的技能图标形象是在空中飞行的小鸟,这与当时非常流行的歌曲“林中鸟”中的意境相似,因此玩家开始将这一技能与歌曲联系起来,称之为“林中鸟”。技能名称拗口:“苍鸾怒击”这个名字念起来相对不流畅,对于玩家来说可能不太容易记忆和发音。
2、触发条件及效果持续:生死诀内丹的效果是持续一次攻击,无论是连击、嗜血追击还是苍鸾怒击,每回合的第一刀攻击都会触发其效果。降低防御的效果则是在回合开始时生效,但需要注意的是,这种降低防御的效果可能会使召唤兽在后续回合中更容易受到伤害。

3、梦幻西游特殊兽决排行:《浮云神马》、《龙魂》、《力劈华山》、《须弥真言》、《善恶有报》。比较靠前的有:《浮云神马》、《力劈华山》、《须弥真言》。《须弥真言》:售价10万-15万。
梦幻西游苍鸾怒击技能介绍是什么?
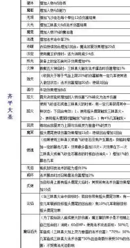
苍鸾怒击兽决的效果是:在普通物理攻击发生必杀或连击时,临时提升10%伤害力随机攻击另一个目标,每回合最多触发一次。触发该效果后,下回合宠物的伤害力和速度会下降20%。具体效果分析如下:触发条件:苍鸾怒击的触发依赖于宠物的普通物理攻击,且必须在发生必杀(即暴击)或连击时才能触发。
梦幻西游中苍鸾怒击兽决的效果如下:效果描述:普通物理攻击发生必杀或连击时,临时提升10%伤害力随机攻击另一个目标,每回合最多触发一次。后续影响:触发苍鸾怒击后,下回合该宠物的伤害力和速度会下降20%。
苍鸾怒击是超级青鸾特有的技能。以下是关于该技能的详细介绍:技能效果:在普通物理攻击发生必杀或连击时,会临时提升10%的伤害力,并随机攻击另一个目标。这一效果每回合最多触发一次。技能限制:触发苍鸾怒击后的下回合,该召唤兽的伤害力和速度都会下降20%。
效果:攻击时概率造成双倍伤害或为目标回血,效果随机。定位:攻宠常用,高风险高收益。力劈华山 效果:对单体目标造成极高物理伤害,无视防御属性。定位:高端攻宠标配(如翻页大力金刚)。苍鸾怒击(林中鸟)效果:触发必杀/连击后追加10%伤害并随机攻击另一目标,每回合限1次。
梦幻西游青鸾属性加成效果
梦幻西游中青鸾的属性加成效果为:攻击属性2800,血量属性4000,速度属性450。其核心技能“苍鸾怒击”具有独特的效果与限制。属性加成 攻击属性:青鸾的攻击属性高达2800,这使得它在战斗中能够造成可观的伤害。血量属性:血量属性为4000,保证了青鸾在战斗中的生存能力,使其能够持续参与战斗。
梦幻西游五开玩家推荐的神兽宝宝主要有以下五种:超级青鸾:类型:物理系神兽。技能特点:苍鸾怒击技能能提升10%的伤害力并附加一次攻击,触发几率高,连击和必杀稳定触发,无负面效果。优势:神兽属性不朽,值得拥有。超级神猴:类型:物理系神兽。技能特点:具有连必吸的基本能力,高神技能提升生存能力。
苍鸾怒击是《梦幻西游》中超级青鸾特有的技能,效果为普通物理攻击发生必杀或连击时,临时提升10%的伤害力随机攻击另一个目标,每回合最多触发一次。触发后下回合下降20%的伤害力和速度。
梦幻西游中苍鸾怒击兽决的效果如下:效果描述:普通物理攻击发生必杀或连击时,临时提升10%伤害力随机攻击另一个目标,每回合最多触发一次。后续影响:触发苍鸾怒击后,下回合该宠物的伤害力和速度会下降20%。
梦幻西游超级青鸾5技能攻转生后掉什么技能
1、神兽分为法术型,物理型。初始是3技能,法术(高级幸运,奔雷,高魔心),攻击(你知道的),成长2,100级后转生,多一个技能,法术的多要一个法术暴击,物理的多一个反震。 还可以通过打书在增加一个技能,法术的可以打书高神,物理的可以打书高连。
2、梦幻西游神兽改变类型 2次 打书上去的技能会掉吗转换后,技能就没了的。洗点吧。神兽可以打书是指定的,比如大象只能打高比 2,梦幻西游超级神兽资质有1600的和1400的梦幻西游超级神兽资质是统一的,神兽未进阶是1400的成长25,进阶后是1600的成长3。
3、梦幻西游五开玩家推荐的神兽宝宝主要有以下五种:超级青鸾:类型:物理系神兽。技能特点:苍鸾怒击技能能提升10%的伤害力并附加一次攻击,触发几率高,连击和必杀稳定触发,无负面效果。优势:神兽属性不朽,值得拥有。超级神猴:类型:物理系神兽。技能特点:具有连必吸的基本能力,高神技能提升生存能力。
苍鸾怒击效果
此游戏中的千亿兽决:苍鸾怒击、浮云神马。苍鸾怒击:通过普通物理攻击发生必杀或连击时,临时提升10%伤害力并随机攻击别一个目标。每个回合最多触发一次,触发后下回合会下降20%伤害力和速度。浮云神马:可以增加BB和玩家的速度10%,并且还能提高自身的战斗速度。
泡泡灵仙羽灵神最建议买的5个版本包括:力劈华山版本、高连版本、苍鸾怒击+剑荡四方版本、善恶有报版本以及任务专用版本。 力劈华山版本:特点:力劈华山技能能够造成大量伤害,尤其对于防御较高的敌人效果更佳。搭配:与凭风借力技能相结合,可以显著提升物理攻击的总伤害结果。
因为苍鸾怒击是超级青鸾特有的技能,普通物理攻击发生必杀或连击时,临时提升百分之十的伤害力,击中另一个目标,所以很厉害。
法术防御:这是一项强大的防御技能,能够减少受到的法术伤害,对于法系敌人具有极高的防御效果。死亡召唤:此技能能够使目标在死亡后无法被复活,对于控制和打断敌方节奏具有重要作用。浮云神马:这是一项提升宠物速度的技能,能够使宠物在战斗中更快出手,抢占先机。
好了,今天关于“梦幻西游攻系青鸾技能”的话题就讲到这里了。希望大家能够对“梦幻西游攻系青鸾技能”有更深入的认识,并从我的回答中得到一些启示。如果您有任何问题或需要进一步的信息,请随时告诉我。